电池有望永生!复旦团队研究成果登上《自然》!打一针能让废旧锂离子电池实现无损修复【附动力锂行业现状分析】
锂电池深入到人们生活的方方面面。从智能手机、平板电脑到笔记本电脑,从电动汽车、电动自行车到智能穿戴米乐M6 米乐平台设备,锂电池以其高能量密度、长循环寿命和快速充电能力,为各类电子设备提供了强大的动力支持。例如,手机电池用久了就充不进电,电动车的续航里程也随之缩短。随着电子产品更新换代的加速,废旧电池的数量日益增多,给环境带来了不小的压力。
人生病了就会去医院看病,电池出了问题,为什么就直接宣告死亡了?近日中国科学院院士、复旦大学教授彭慧胜和该校青年研究员高悦团队为退役电池的处理提供了一条新的解决途径。
该科学系团队打破了锂电池传统设计原则,通过结合人工智能(AI)和有机电化学,成功设计出一种锂载体分子。这种创新技术能够让废旧电池通过“打一针”的方式实现无损修复。2月13日,该成果已发表在《自然》(Nature)。
具体而言,研究人员利用人工智能技术结合化学知识,将分子结构和性质数字化,并通过引入有机化学、材料工程技术等方面的关联知识,构建了庞大的数米乐M6 米乐平台据库。经过多次实验,他们终于获得了这种新的锂离子载体分子。这一技术就像给电池电解液补充锂离子。实验结果显示,使用该技术电池在充放电上万次后,仍能保持接近出厂时的健康状态(容量保留96%),循环寿命从目前的500-2000次提升至超过12000-60000次,这一成果在国际上尚属首例。
这一突破性技术不仅延长了锂电池的使用寿命,还大大降低了废旧电池对环境的污染。更重要的是,锂载体分子已通过初期实验验证,预计在电池总成本中占比不到10%,具备大规模商用的潜力。
动力锂电池作为以锂离子电池为材料的高能量密度电池,广泛应用于各种车辆、船舶、飞机等内燃机的启动、照明、蓄能、不间断电源以及移动通讯中。特别是在电动汽车领域,动力锂电池的应用尤为突出。据数据显示,2023年我国动力锂电池最大的应用领域是电动汽车领域,占比高达98.24%。
新能源汽车产业前景广阔,已被明确为我国从汽车大国迈向汽车强国的必由之路。根据国务院印发的《新能源汽车产业发展规划(2021-2035年)》,未来几年我国新能源汽车行业仍将保持高速发展态势。至2025年,新能源汽车新车销售量将达到汽车新车销售总量的20%左右,预计销量将突破1300万辆。

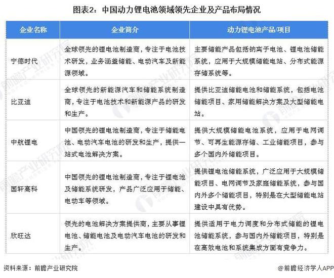
我国在新能源汽车领域处于全球领先和主导地位,动力锂电池产业链和技术布局同样处于全球前沿水平。当前,国内领先的动力锂电池企业包括宁德时代、比亚迪、中创新航、国轩高科、蜂巢能源和欣旺达等,其中宁德时代和比亚迪更是行业中的佼佼者。

前瞻产业研究院作为更懂中国产业的科技型决策智库,先行成立了“新能源汽车产业规划所”,希冀发挥“产业研究+大数据+技术洞察+招商资源前置”的独家特色产业规划服务,为各地政府提供既科学、又前瞻、更落地的产业规划整体咨询方案。不仅提供产业规划、招商引资、园区建设、和项目运营等综合服务,还提供海洋经济产业数据大屏监测、产业链图谱编制、专项政策编制及培训指导。


更多本行业研究分析详见前瞻产业研究院《中国新能源汽车行业市场前瞻与投资战略规划分析报告》
同时前瞻产业研究院还提供产业新赛道研究、投资可行性研究、产业规划、园区规划、产业招商、产业图谱、产业大数据、智慧招商系统、行业地位证明、IPO咨询/募投可研、专精特新小巨人申报、十五五规划等解决方案。如需转载引用本篇文章内容,请注明资料来源(前瞻产业研究院)。
更多深度行业分析尽在【前瞻经济学人APP】,还可以与500+经济学家/资深行业研究员交流互动。更多企业数据、企业资讯、企业发展情况尽在【企查猫APP】,性价比最高功能最全的企业查询平台。

